浙江华宇高科有限公司
Zhejiang HuaYu High-Tech., Ltd.

常见基坑围护结构设计

2025-03-04 10:28
文章附图

1、基坑支护的目的

(1)确保基坑开挖和基础结构施工安全、顺利;

(2)确保基坑临近建筑物或地下管道正常使用;

(3)防止地面出现塌陷、坑底管涌发生。

2、基坑支护的作用

  挡土、挡水、控制边坡变形。

3、基坑工程的基本技术要求

(1)安全可靠性;                     

(2)经济合理性;

(3)施工便利性和工期保证性。

基坑工程具有以下特点:

     l)建筑趋向高层化,基坑向大课度方向发展;

    2)基坑开挖画积大,长度与宽度有的达数百米,给

支撑系绞带来较大的难度;

    3)在软弱的上层中,基坑开挖会产生较大的位移和沉降,

对周围建筑物、市政设施和地下管线造成影响;深基坑施工

工期长、场地狭窄,降雨、重物堆放等对墓坑稳定性不利;

    5}在相邻场地的施工中,打桩、降水、挖土及基础浇注

混凝土等工序会相互制约与影响,增加协调工作的难度。

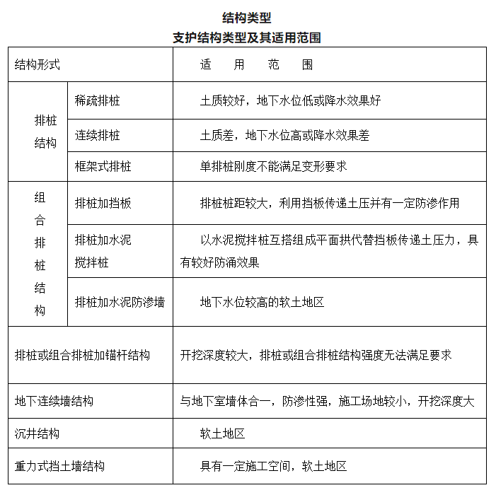
基坑围护结构通常分两类:

桩墙式围护体系——将支护墙(排桩)作为主要受力构件;

桩墙式围护体系包括板桩墙、排桩、地下连续墙等。

重力式围护体系——充分利用围护结构的重力。如重力式水泥土挡墙。

1)无围护放坡开挖;

2)桩墙支护:

    它由桩墙结构及支护结构两部分组成,桩墙结构有钢板桩、板桩墙、灌注桩排、地下连续墙;     

     支护结构类型有内支撑式、外拉锚杆式、地面锚定式、无锚式等。           

3)重力式支护结构:

     软土地基可用深搅桩、旋喷桩、树根桩等形成重力式的挡土结构。

4)中央开挖施工法:先施工基坑四周排桩,桩内放坡开挖后施工中央部分基础工程,待完工后再挖除排桩内侧土体,边挖边用支撑杆将支护排桩与中央部分基础工程支撑起来,最后再施工周边基础工程。

5)开槽施工法:与中央开挖施工法施工正好相反,先在坑内周边挖槽,用内支撑板桩墙法修筑周边的基础工程,形成一道重力式挡土墙,再挖除挡土墙内的全部土体,构筑中央部分的基础工程。

6)墙前被动区土体加固法:对于软土地基深大基坑,为控制挡墙侧向位移,降低护桩的入土深度,在基坑开挖前用深搅桩、旋喷法对墙前土体进行加固,加固深度3~6m,宽度5~9m。

7)逆作法;

8)沉井法;

9)土钉墙支护;

10)组合型支护。

        两种以上的支护方法组合起来使用,既能保证支护结构的安全又降低成本。如上部放坡,下部桩墙锚杆支护;锚杆与土钉组合;深搅桩与灌注桩排组合;深搅桩中打入H钢桩组合支护等。



组合挡土壁

单排与双排桩支护结构

支撑体系

基坑围护结构设计的特点

1. 外力的不确定性;

2. 变形的不确定性;

3. 土性的不确定性;

4. 一些偶然变化所引起的不确定因素。

来源:湖北岩城建设基础工程有限公司

我们致力保护作者版权、内容来源均已标明出处、仅作传播分享知识作用,无其他任何商业性盈利作用,如有侵权,请联系我们删除。

地址丨万科中心悦尚大厦408-1

联系方式丨0577-86053008